Notes
搜索
Search
探索
00-导航用
愿望清单
01-项目
已结项
excel parser
ollama + excel 处理器开发总结
milklove元旦食堂
MUV家元旦24H限定食堂 - 汇总网站
file-downloader
写一个油猴脚本,自动地选择最新微博
博客改造日志
合并多个PDF
实现一个auto slugify
微信读书网页版复制快捷键
隐藏你的twitter信息
模拟人生状态生成器
02-日记
2023
02
2023-02-11
2023-02-21
09
2023-09-08
2023-09-09
2023-09-10
2023-09-12
2023-09-13
2023-09-14
2023-09-15
2023-09-17
2023-09-24
10
2023-10-06
2023-10-07
2023-10-10
2023-10-18
2023-10-19
2023-10-21
2023-10-22
2023-10-28
11
2023-11-06
2023-11-16
2023-11-17
2024
03
2024-03-05
2024-03-06
11
2024-11-26
2024-11-27
2024-11-28
2024-11-29
2024-11-30
12
2024-12-11
2024-12-12
2024-12-19
2024-12-23 星期一 学习 unity day01
2025
01
2025-01-06
周报
2023-W10
2023-W11
2023-W45
2023-W46
2023-W48
2024-W02
2024-W03
2024-W03-AI 专题
2024-W03-应用推荐篇
2024-W03-推荐阅读篇
2024-W03-编程篇
2024-W03-设计篇
2024-W08
2024-W15
2024-W16
2024-W17
2024-W25
2025-W06
2025-W07 提了离职、反思与规划
2025-W08
2025-W09 工作流升级
2025-W25
年报
2020年度总结
2021年度总结
2022年度总结
2023年度总结
2024年度总结
03-领域
Hanser
与hanser有关的github仓库
milklove
milklove 小项目产出汇总
milklove 重生计划 分支可视化
编程笔记
AI
AI大局
ChainForge简单介绍
Perplexity系列产品
pip安装和运行openwebui
whisper ui 下载模型 镜像设置
使用大模型处理 git diff 生成 commit msg
可以免费领取tokens的大模型服务
如何在 cursor 中使用 deepseek-coder
css
链接样式需要遵循LVHA顺序的原因
git
使用cursor生成git commit msg
已经发布的分支在本地重命名之后如何推送到远程
node
__dirname is not defined in ES module scope
node path模块相关操作
nodejs AMD Asynchronous Module Definition
npm scope公共包
npm发包失败的原因
npm和npx的区别
npm换源
vtk.js
在vtk.js中stl和json的互相转化
web3
expo报错
solidity_bootcamp学习笔记
tokenERC20部署和学习
web3资源收集
其他
open graph 简述
后端
python
flask-jwt
python100 1-15
python之禅
python常用的命令备忘
管理python环境的方式
平台
如何快速导出vercel project中的环境变量
浏览器
再次学习History.scrollRestoration
浏览器滚动恢复属性History.scrollRestoration
网页端判断是什么系统,从而显示不同的组件。
状态管理
分享一下我的 zustand 错误使用案例
算法
记录
86.分隔链表
141.环形链表
142.环形链表-ii
2024-03-05 刷题
leetcode刷题 js + python
链表
计算机图形学
在浏览器中 opengl 的配置与检测
计算机网络
如何清空dns缓存
如何解决 Nginx 启动时未联网无法访问DNS而挂掉的问题
面试
ant design pro i18n-remove报错
antd switch组件错误使用案例
astro启动报错address not available
fetch 报错排查 SocketError other side closed
how to generate the path like router config in vite + react + react-router project
npmrc配置
open-graph intro
react-scan的用法
Recommend some VS Code extensions for frontend development
rsshub 中新增 asianfanfics 路由
search params 请求参数的获取与更新
Share My Incorrect Usage Cases of Zustand
vite中使用stl
不引入astro wiki plugin实现链接跳转的思路
使用cloudflare部署remix项目
使用github action定时同步obsidian内容到astro博客仓库
使用google sheet + api定时获取油管播放量
前端入门的项目
在react中不要滥用 short-circuit &&
在前端使用abort取消请求
如何实现在markdown中渲染iframe
如何更加直接地查看浏览器内核
如何运行 ts 文件
对于a标签的download属性
推荐一些前端相关的vscode插件
禁止antd modal按下esc关闭弹窗
网页页面在非输入的组件也出现闪烁的光标
运行npm run tsc报错
设计
blender
Blender on macOS - Steam Version Limitations for Apple Silicon Devices
how to make a hollow cylinder in blender
how to separate object in blender
how to split window in blender
UI设计
课程 - 零基础学figma
视频剪辑
视频颜色空间异常,请检查文件后重新上传
图标网站推荐
碎片-2025-02-17 10时55分 做事设计
走走停停
2023 bw汇报
2023 厦门探店合集
2023 国庆厦门和杭州之行
2023 跨年
2024 BW记录-个人向流水账版
2024 一次很突然的香港之行
2024 小缘永不完结的冒险 武汉线下vlog
2024 端午去广州玩了
临时决定的五一上海之行
南宁三天之旅
软件
“git-credential-osxkeychain”想要访问你的钥匙串中的密钥“github.com” 解决方法
arm64和x64与苹果芯片的关系备忘
focusee录制系统声音被强制切换为扬声器播放的可能原因和解决方法
messAuto + iMessage 实现iPhone和mac信息同步和自动复制验证码
obsidian技巧备忘
openwebui长时间白屏解决方案
picgo 如何手动安装插件
Possible Causes and Solutions for Focusee Switching System Audio to Speaker Playback forcibly
raycast + imessage 2fa,messauto的半平替
Reasons Not to Recommend Purchasing Focusee for macOS Users
shot.so - 图片美化工具
Telegram bot推荐 VidDlPBot
tweet to image 输入推特链接生成对应的图片
vscode md自动预览
win11恢复win10右键的样式
不推荐 macos 用户购买 focusee 的理由
个人工具与设备清单202502
使用macOS自带的语音听写功能作为输入方式,省时省力
处理markdown图片链接包含空格导致无法预览图片的问题
如何自动同步某个文件夹的图片到某个相册中
如何让你的截图更加好看
封面生成器推荐
屏蔽推特黄推
快速获取telegram chatId然后实现消息通知的方法
我自己常用的ffmpeg批处理
推荐一个 obsidian 插件 lineage
旅行规划软件 exping
沉浸式翻译自定义OPENAI接口油猴脚本报错
聊聊我不喜欢 atlas 的几点
随笔和总结
一些问题和反思
一次受骗经历
与其倒腾,不如静下心来
最近状态比较差
最近的感受-积重难返
原来亲人在侧,是我最深重的感谢
记录一次滴滴打车维权
避免空口鉴抄、鉴AI
04-资源
Clippings
同人
阅读笔记
阅读和翻译
【译】Alpine、Slim、Bookworm、Bullseye、Stretch、Jessie - 我应该选择哪个 Docker Image?
Bloomberg Welcomes Intra-Firm Chatbots to IB
Can Brain Science Help Us Break Bad Habits
摘抄
05-临时
01-草稿箱
202412
agent-protocol代码阅读
agent合集
AI相关名词
202501
bento专题
bilibili-rec-auto-ffmpeg
blender学习资源
bossdesign.cn
b站首页的背景图跟随鼠标移动是如何实现的?
codegen学习
codeimage.dev 代码美化工具
CommonJS简介
convert list like into list
cra系列比较
CSS随用随记
Cta Button是什么
dom-to-image源代码解析
embedding exapmle
evo.ninja
form的validate注意判空
gallery
how to check if a key is in the Object
how to find the repeated number of an array
LLM
lodash中的位运算
md路径正确但是图片不显示的原因
momentjs的format string大小写导致的问题
next blog存在的问题
obsidian部署
Page Visibility API
React设计原理阅读
response的两种状态 fresh and stale
tcp与udp传输层
telegram 通知机器人
What I learn from dom-to-image
一直记不住的form layout
不建议做的事
乱七八糟的推荐
事件循环
从零开始学习React
从零开始阅读vite文档
伪类和伪元素的区别
修复了notion-blog中vercel og的问题
值得一看的博客
关于vite
关于测试
切片总结
判断类型的几种方式
前端中常见的三个斜杠代表什么
前端补基础
各种软件使用方式梳理
国内关于缓存的概念
在react中如何生成直方图
复习前端
如何使agnet过程可视化
如何在前端提供实现下载文件
如何实现像chatgpt一样的流式输出
学习JavaScript数据结构与算法
常用的命令备忘
应用推荐
建议做的事情
开源协议
录播机启动脚本
待读
性能问题排查
我的书签栏
排查icloud上传卡住
掘金小册【SSR 实战:官网开发指南】
提示词
无用的生活小技巧
梳理剪辑所需预设
正则表达式积累和学习
深拷贝与浅拷贝
滚动条专题
现代javascript库开发 原理、技术与实战
直播间管理增强脚本
直播间管理系统
缓存
编程偶像
网络连通性问题排查
自己容易忘记或者混淆的概念
节流
节点编辑器 项目收集
请求头中和响应头的Cache-Control
输出内容分发梳理
阅读autogpt的代码
阅读现代javascript教程
防抖
零碎备忘
项目推荐
03-脑洞
子弹笔记
时间戳
2024-10-21 11分17秒 使用飞书来记账
2024-10-25 13分02秒 Vintage Camera Lab
2024-10-25 13分11秒 Tapedeck
2024-10-28 18分05秒 craft原来要收费
241029 1144 vite环境变量
碎片-2025-02-14 15时00分 状态没变更?记录一次没阻止冒泡导致的bug
碎片-2025-02-19 17时30分 You Should Use Hono in your Next Projec
配置 cloudflare 规则实现重定向
202510
Talking About Things I Dislike About Atlas
最近的笔记
项目推荐
防抖
阅读autogpt的代码
Home
❯
05 临时
❯
01 草稿箱
❯
202501
❯
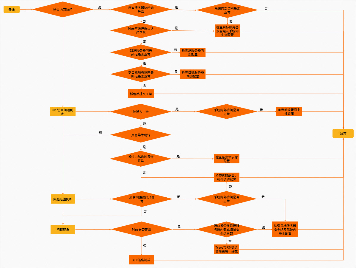
网络连通性问题排查
网络连通性问题,网络故障,网络-troubleshoot
2025年10月31日, 1分钟阅读, in progress
网络连通性问题排查
暗色模式
亮色模式
关系图谱
反向链接
无法找到反向链接